Skip to content
ATC
  • Home
  • About
    • About us
    • Company Profile
    • Management Board Message
    • Company Structure
    • Our Vision
    • Our Roles in 2030 Vision
    • Our Mission
    • Our Values
    • Government Certificates & Licenses
    • Our Distributors
  • Services
  • Projects
  • Get Quote
  • Careers
  • Contacts
  • News
ATC
  • Home
  • About
    • About us
    • Company Profile
    • Management Board Message
    • Company Structure
    • Our Vision
    • Our Roles in 2030 Vision
    • Our Mission
    • Our Values
    • Government Certificates & Licenses
    • Our Distributors
  • Services
  • Projects
  • Get Quote
  • Careers
  • Contacts
  • News
  • AR
ATC
  • AR

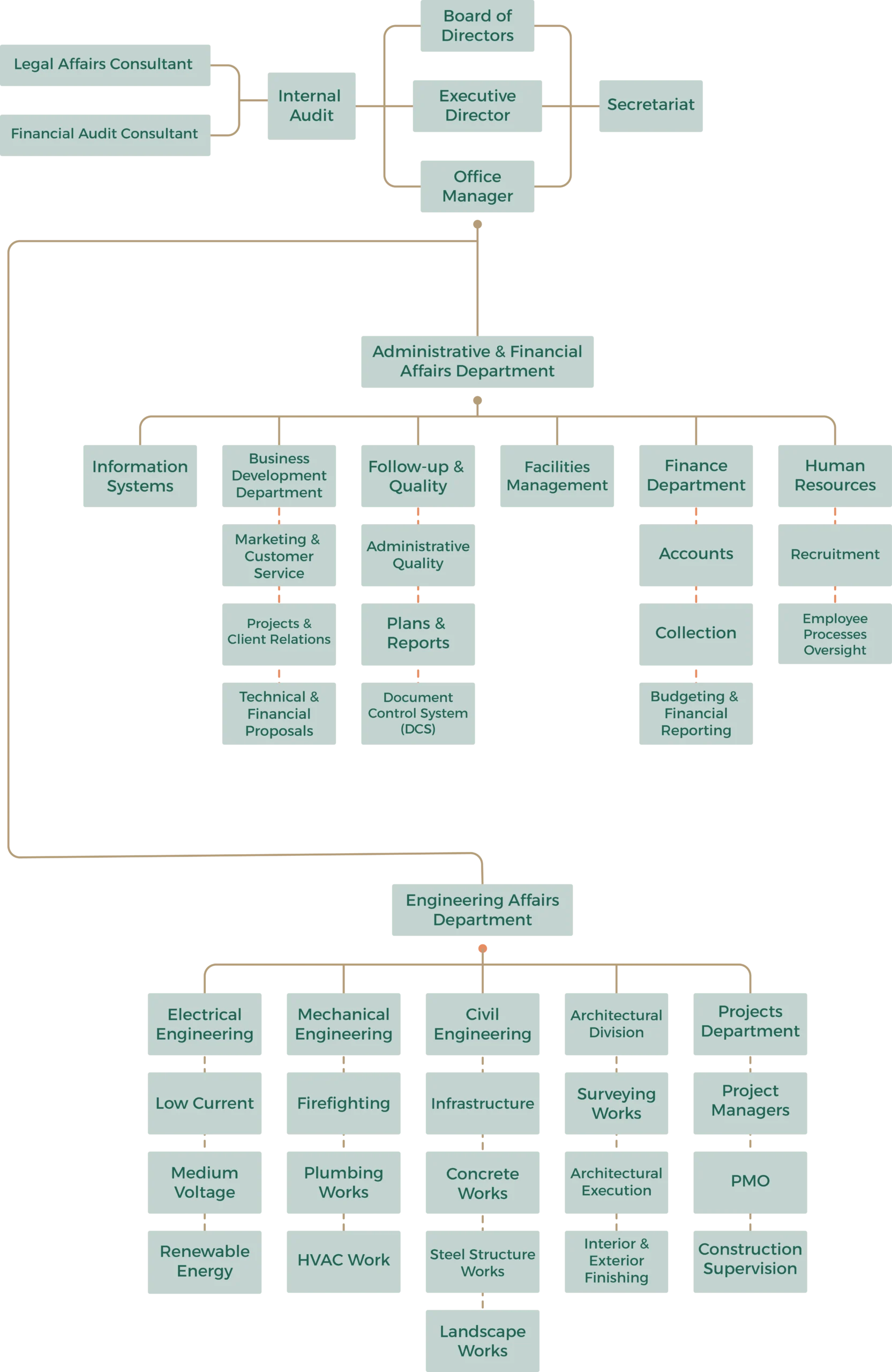
Company Structure

Home About us Company Structure
ATC Pattern_Dark Evergreen-new
ATC Pattern_Dark Evergreen-new - Copy

Antar Al Gharbia offers its services in an integrated manner through its expertise and highly qualified human resources, where its employees work with dedication and sincerity according to high quality standards, adding value and a unique touch to its projects throughout the Kingdom of Saudi Arabia.

Youtube X-twitter Facebook Snapchat-ghost Instagram Linkedin-in
  • Home
  • About
  • Services
  • Projects
  • Get Quote
  • Careers
  • Contact Us
  • Email: info@antartrading.com
  • Phone: 966541616549+
  • Phone: 201100330020+
  • Jaddah - Tahlia Plaza - Tahlia Street, second floor.
  • Riyadh - Garage Business Center, First Floor, Eastern Ring Road, Al Rayyan District.
  • Cairo - 35 El Obour Buildings - Salah Salem - Heliopolis - 20th Floor, Apartment 1.
  • Privacy Policy
  • Terms and Conditions

Copyright Recived© 2026 | Neterx Web Development